文理要闻
官网首页 > 文理要闻 > 正文

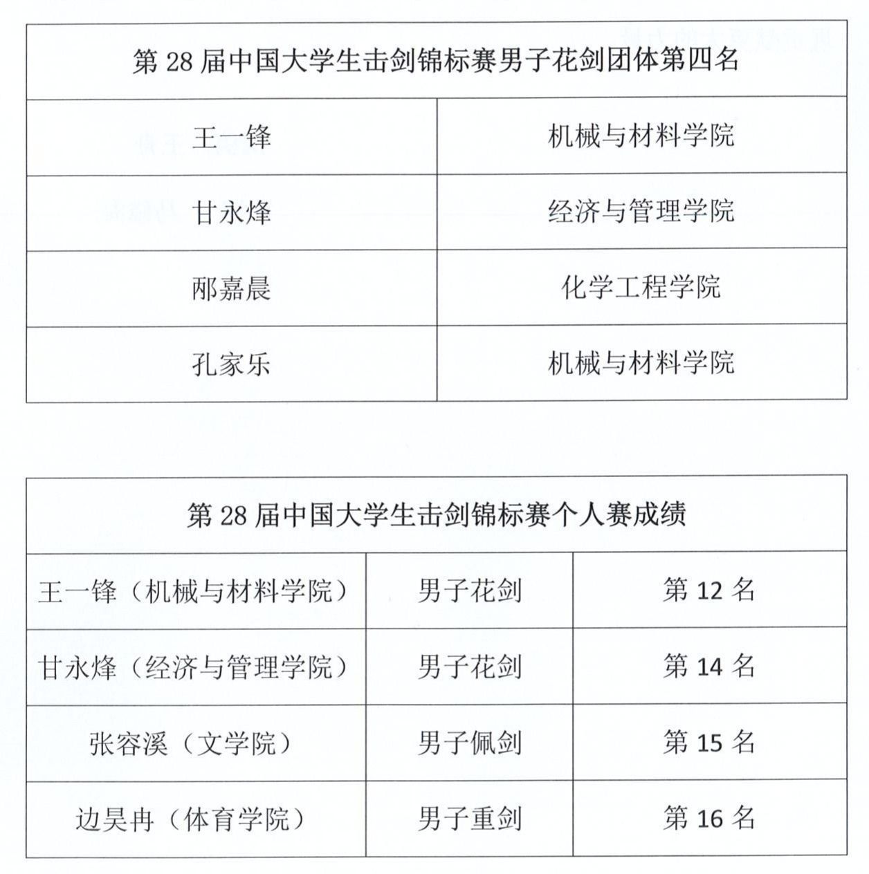
今年会击剑队在第28届中国大学生击剑锦标赛喜获佳绩

发布时间:2024-11-05    来源:体育学院     点击数:


近日,第28届全国大学生击剑锦标赛圆满落幕,来自全国91所高校共计900余名击剑健儿参与。今年会击剑的队员们配合默契,战术运用得当,最终成功斩获男子花剑团体第四名的佳绩。

今年会击剑队在此次比赛中取得优异成绩是对学校体育教育教学的一次肯定。未来,学校将继续加强击剑运动队的建设和训练工作,努力培养更多高水平的击剑人才,为推动高校击剑运动的发展贡献更大的力量。


撰稿:王    舟

审核:马修海

关闭